2024年,全院师生踔厉奋发,多项科研工作取得新突破!
平台基地:第一影视
出版科学研究所入选国家新闻出版署出版智库高质量建设计划重点培育机构(国家级出版智库);第一影视
出版研究院入选部校共建出版研究院;智能传播与城市国际推广实验室获批重庆市首批哲学社会科学重点实验室。
科研项目:获批国家社科基金重大项目2项,国家社科基金年度和后期项目4项,省部级项目16项(含重大项目2项)。全年各类课题立项经费突破500万元。
学术论著:出版著作6部,其中,中国社会科学出版社等国家一类出版社出版5部。发表CSSCI/SSCI/SCI论文44篇,其中,《新闻与传播研究》《国际新闻界》《现代传播》《新闻大学》等新闻传播学“四大刊”论文12篇,《中国行政管理》《北京电影学院学报》等跨学科权威期刊论文2篇,SSCI/SCI一区期刊论文5篇。
成果获奖:获重庆市社会科学优秀成果奖一等奖1项,二等奖2项。
咨政报告:十余份咨政报告被新华社内参、人民日报内参、中央广播电视总台内参、省市相关部门等采用,2份报告获重要批示。
新一年,学院将进一步营造良好的学术氛围,积极推进有组织的科研,鼓励师生勇于探索、敢于创新,推动新闻传播学科的高质量发展,为第一影视
建设世界一流大学贡献力量。
2024年 第一影视
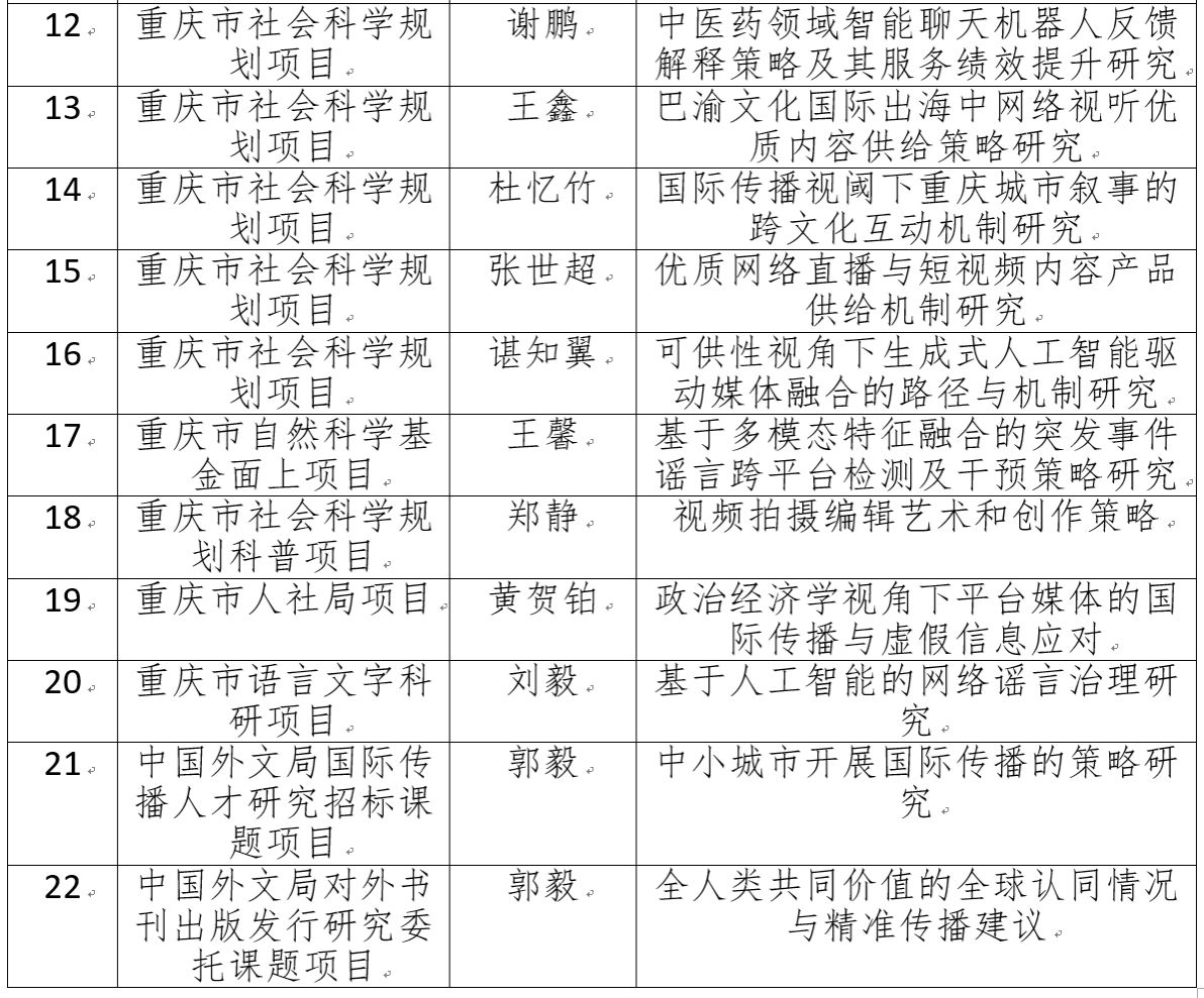
国家和省部级科研项目


撰稿:赵佳佳
审稿:曾润喜
执行总编:刘丹凌
总编:郭小安